2. Outbound web security pattern [Control Realization] ()
2. Outbound web security pattern [Control Realization]
Version
Also known as
Intent
Applicability
Scope
Contributor(s)
Conditions
References
Dependencies
Variations
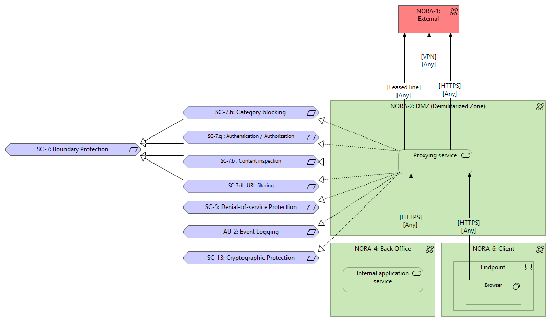
NORA-4: Back Office Internal application service
Internal application service Junction
Internal application service Junction
Internal application service SI-10: Information Input Validation
URL filtering SC-7: Boundary Protection
NORA-6: Client Browser
Browser Junction
Browser Junction
Browser SI-10: Information Input Validation
Category blocking SC-7: Boundary Protection
NORA-1: External Application Component
Application Component STS-38: Malware analysis service
Application Component SC-13: Cryptographic Protection
Application Component AC-3: Access Enforcement
SI-3: Malicious Code Protection
SI-10: Information Input Validation
SI-10: Information Input Validation
Data sanitization SI-10: Information Input Validation
Allowlisting SI-10: Information Input Validation
Blocklisting SI-10: Information Input Validation
Detailed validation SI-10: Information Input Validation
NORA-2: DMZ (Demilitarized Zone) STS-38: Malware analysis service
NORA-2: DMZ (Demilitarized Zone) STS-01: Data loss prevention service
NORA-2: DMZ (Demilitarized Zone) STS-22: Cloud access security broker service
STS-38: Malware analysis service Application Component
STS-38: Malware analysis service SI-3: Malicious Code Protection
STS-38: Malware analysis service SC-13: Cryptographic Protection
STS-38: Malware analysis service STS-22: Cloud access security broker service
STS-01: Data loss prevention service STS-38: Malware analysis service
STS-01: Data loss prevention service Application Component
STS-01: Data loss prevention service SC-7(10): Boundary Protection | Prevent Exfiltration
STS-01: Data loss prevention service SC-13: Cryptographic Protection
STS-22: Cloud access security broker service STS-01: Data loss prevention service
STS-22: Cloud access security broker service STS-01: Data loss prevention service
STS-22: Cloud access security broker service SC-7: Boundary Protection
STS-22: Cloud access security broker service SI-10: Information Input Validation
STS-22: Cloud access security broker service SC-13: Cryptographic Protection
STS-22: Cloud access security broker service Junction
SC-7(10): Boundary Protection | Prevent Exfiltration
Junction Internal application service
Junction Browser
Junction STS-22: Cloud access security broker service
Junction STS-22: Cloud access security broker service